歡迎來到 美成達官方網站!
手機版
關注美成達
聯系我們
發布時間 : 2024-11-25 瀏覽人次 : 1949
香港身份可享受較高的全球出行便利性,免簽或落地簽國家眾多。其次,在教育方面,香港身份提供更優質的教育資源和國際化機會。此外,香港稅收政策也較為優惠,低稅率和無外匯管制,對資產規劃十分有利。

基本申請要求
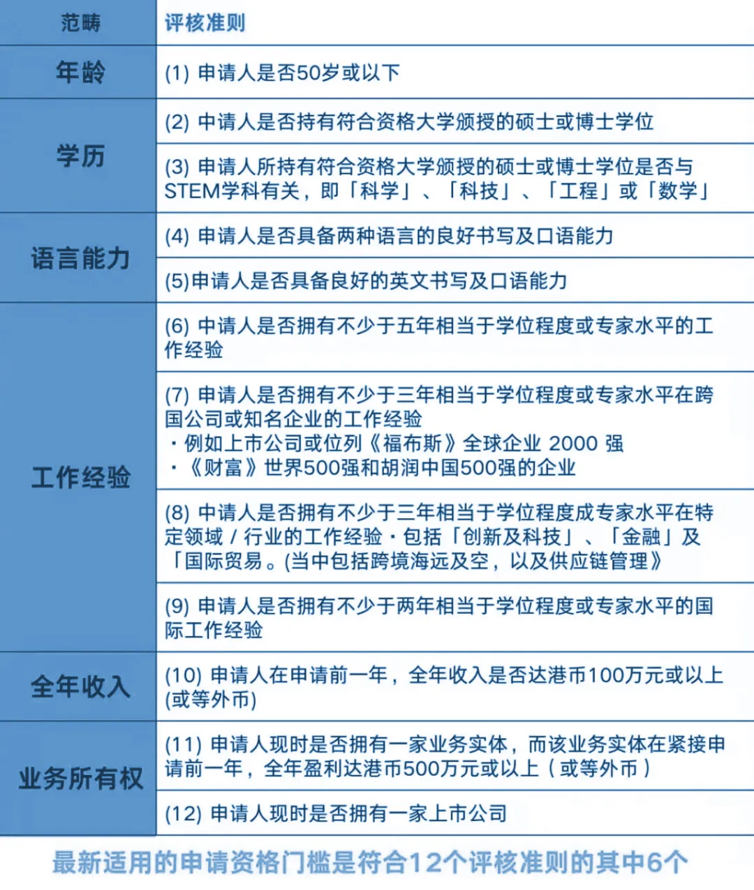
申請人需年滿 18 周歲。 通常要求具備學士學位或以上學歷。 無犯罪記錄,具有良好的品德和行為。 綜合計分制 適用于大多數申請人,從 12 條評審準則中滿足 6 條即可遞交申請。 新版香港優才計劃綜合計分制的主要變革聚焦于以下四大方面: 新增了合資格院校及STEM(科學、技術、工程和數學)專業的考量。 取消了管理分的設置,并新增了三年特定行業經驗的要求,涵蓋創新與科技、金融、國際貿易等領域。 申請人需在申請前一年的稅前收入達到100萬港幣。 申請人需擁有一家在申請前一年盈利達到500萬港幣的企業,或持有上市公司的股份。 成就計分制 適用于在文化、體育等領域有杰出成就的人士,例如獲得過國際獎項(如奧運獎牌、諾貝爾獎等),或者能夠證明其工作得到同業肯定、對其界別的發展有重大貢獻(如業內頒發的終身成就獎等),符合條件者可直接獲批。 如果您正打算規劃香港身份,歡迎聯系美成達顧問,定制移民方案。
廣東美成達移民公司
商業|技術移民:400-873-5099 親屬移民及商旅簽證:400-873-5099 出國留學:400-889-6637

移民咨詢請掃二微碼
免費獲取資料
預約咨詢

24小時熱線:
