歡迎來到 美成達官方網站!
手機版
關注美成達
聯系我們
發布時間 : 2020-12-17 瀏覽人次 : 2954
2020-2021澳洲投資移民變政呼之欲出!
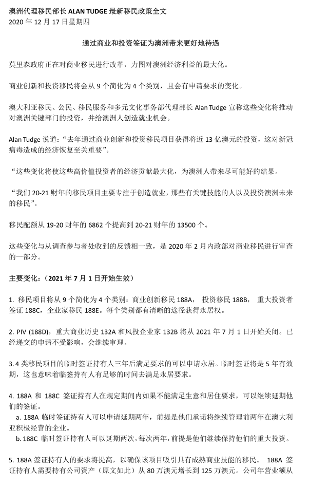
2020年12月17日,澳大利亞移民部部長稱,莫里森政府正在改革商業和投資者簽證,以最大限度地提高澳大利亞的經濟利益。
據悉,商業創新和投資計劃(BLLP)將從9個類別簡化為4個類別,分別是商務創新188A,企業家(188E),投資者188B和重大投資者188C。每個類別都將有一條通往永久居留權的明確途徑。
2020年-21年度的移民名額,將由2019—20年度的6862名,增至13500個,幾乎翻了一番。此次變證,將于2021年7月1日正式生效!
原文與翻譯版如下:




188A商業創新簽證類
允許在澳大利亞經營一家新的或現有的企業;
申請人必須持有125萬澳幣的凈資產,高于現行80萬澳幣凈資產;
在過去4年里,滿足2年的報稅的年營業額為75萬澳幣/年,高于目前的50萬澳幣/年。
總結內容如下:
?188a家庭凈資產從80萬澳幣漲到125萬;
?188a最低營業額從50萬澳幣提高至75萬;
考察期從兩年變為3年;
簽證長度從4年變為5年。
值得注意的是,從2021年7月開始,風險投資企業家簽證(132)將不再接受新的簽證申請,屆時一步到位拿到永久將成為歷史。符合132類別條件的客戶需抓緊時間,趕上末班車。按照以往的經驗,已經提交188申請的將不受影響。
此次變證目的在于推動澳大利亞關鍵行業的投資,并創造澳大利亞的就業機會。
因此,澳大利亞會非常歡迎各國的移民者,如有青睞于澳大利亞投資移民項目的朋友,現在盡快搶占名額了,機不可失!!!有需要可聯系下方小達君微信咨詢。
188A投資移民現行政策:

132投資移民現行政策:

美成達深耕移民行業21載,擁有專業的精英團隊和豐富的經驗,如想搭上澳洲移民改革的末班車,可致電美成達工作人員,我們將竭誠為您服務。

廣東美成達移民公司
商業|技術移民:400-873-5099 親屬移民及商旅簽證:400-873-5099 出國留學:400-889-6637
下一條:脫歐后的英國,投資優勢依舊

移民咨詢請掃二微碼
免費獲取資料
預約咨詢

24小時熱線:
